
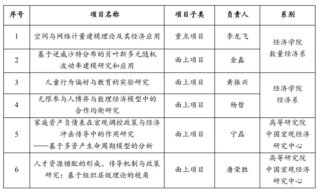
近日,国家自然科学基金委员会公布了 2023 年国家自然科学基金集中接收申请项目评审结果,上海财经大学经济学院和高等研究院获得资助 6 项:重点项目 1 项,面上项目 5 项。

聚焦学科需要 服务国家社会发展

多年来,学院通过引培并举的方式,围绕学科建设需要,加大高层次人才引进力度,学院内部骨干师资培养力度,促进师资队伍结构合理化,不断提升师资队伍建设质量,同时引导教师聚焦国家社会发展,以中国问题为导向,推动学术科研团队的规模不断扩大、结构不断优化、核心骨干层次不断提升。
长期以来,学院高度重视国家课题申报工作,今年在校科研处的统一部署下,协同科研处精心组织召开“国家课题申请书诊断工作坊”,邀请校内国家课题申报的“大牛”与申请人就申报书内容做面对面的诊断。同时模拟科研课题申报流程,采用多年来一直坚持的院内互审互评等方式,层层把关,提高基金申报书质量。

